ブリストル大学が、2型糖尿病の成人患者を対象に、E-サイクリングの楽しさを調査した。
その結果、「E-サイクリングに参加することは、食事療法や他のタイプの運動よりも糖尿病を管理しやすい方法であると認識されており、その主な理由は運転する楽しさにある」ことがわかった。
2型糖尿病とは
一般的に生活習慣病と称されるタイプの糖尿病が2型糖尿病ですが、インスリン分泌能の低下が不可欠です。ですから生活習慣の乱れだけではなく、2型糖尿病患者さんは大なり小なり糖尿病になりやすい体質(遺伝的素因)を持っているとも言えます。
引用 2型糖尿病とは
電動アシストサイクリングの活用
この調査では、運動は2型糖尿病の管理における重要な要素であるが、このような集団は一般的に参加率が低いと指摘している。
まあ、中々思いついて運動しようとか、趣味でスポーツをしている人以外で、日常的に身体を動かすのは中々おっくうだ。
電動アシストサイクリングは、日常生活に身体活動を取り入れる方法であると同時に、サイクリングに対するいくつかの障壁を克服する方法であることが確認されている。
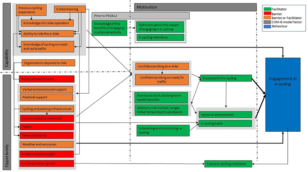
この研究での報告では、男女ともに、電動アシスト自転車に乗ることのメリットとして次のことをあげている。
- 精神的健康の改善
- フィットネスの向上
- 血糖値の顕著な低下による糖尿病管理
など、さまざまな健康上の転帰にプラスの影響を与えると感じたと報告されている。
また、楽しみのレベルが高いほど、Eサイクリングの習慣が高まるようだ。
また、参加者の大半は、e-bikeのトレーニングを受けたことが、時間の経過とともにe-bikeを乗りこなす能力の認知にプラスの影響を与えたと報告している。
2019年9月から2020年4月にかけて、試験的無作為化比較試験のe-サイクリング群の参加者16人にインタビューを実施。
その結果、環境に配慮することよりも、健康に良い影響を与えることが、試験に申し込む主な動機であることがわかった。
この研究では、e-bikeに乗るための障壁についても言及されており、参加者は物理的な機会に関する障壁を最も多く報告している。
これには、サイクリング・インフラ、駐車施設、交通、時間や天候の制約、e-bike特有の問題(自転車の重量やサイズ、コストなど)、個人の健康問題などが含まれる。
サイクリングするのは良いけれど事故にあったり、危険な目にあったりするといけない。自転車が安全に乗れる環境というのも必要なことだ。




コメント